Üç Ders Sınav Başvurusu önlisans/lisans düzeyindeki programlara kayıtlı öğrenciler için 23-25 Ocak 2026 tarihleri arasında online olarak yapılacaktır.
Başvuru sayfasına Pusula Bilgi Sistemine giriş yaptıktan sonra Öğrenci Bilgi Sistemi > Öğrenci İşlemler / Menu > Üç Ders Sınav Başvurusu bağlantısından ulaşabilirler.
Yapılan başvurular akademik birim yönetimleri tarafından değerlendirildikten sonra talebinizin durumunu yine aynı sayfadan takip edebilirsiniz.
Üç Ders Sınavları 27-29 Ocak 2026 tarihleri arasında meslek yüksekokulumuzda yüz yüze yapılacaktır.
Pamukkale Üniversitesi Ön Lisans Ve Lisans Eğitim-Öğretim Yönetmeliği Uygulama Esasları Yönergesi
Sınavlar MADDE 18
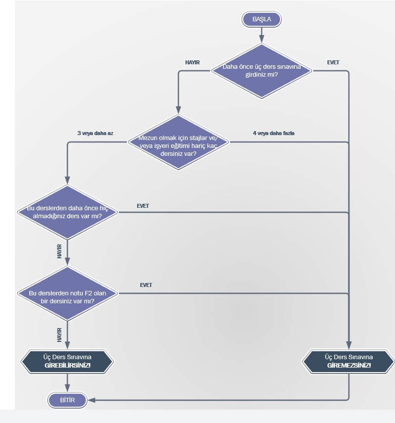
(11) Mezuniyet için devam koşulunu yerine getirerek başarısız olduğu en fazla üç dersi kalan öğrenci, üç ders sınavına girebilir. Üç ders sınavı genel bir sınav olup akademik takvimde belirtilen tarihlerde yapılır. Üç ders sınavında başarılı olması durumunda mezun olabilecek öğrenci, akademik takvimde belirtilen tarihlerde sistem üzerinden başvurması halinde ilgili yönetim kurulu kararıyla, üç ders sınavına akademik takvimde belirtilen sürelerde girmeye hak kazanır.
(12) Üç ders sınavına devam koşulunu ve diğer önkoşulları yerine getirmek şartıyla;
a) Mezuniyet için gerekli not ortalamasını sağladığı halde staj ve işletmede mesleki eğitim hariç en fazla başarısız üç dersi bulunan,
b) Staj ve işletmede mesleki eğitim hariç en fazla başarısız üç dersi bulunan ve üç ders sınavları sonucunda mezuniyet için gerekli not ortalamasını sağlayabilecek durumda olan,
c) Tüm derslerden geçer not/koşullu geçer not aldığı halde gerekli akademik ortalamayı sağlayamayan ancak üç ders sınavları sonucunda mezuniyet için gerekli not ortalamasını sağlayabilecek öğrenciler başvurabilir.
d) Öğrencinin üç ders sınavı sonucunda mezuniyet için gerekli not ortalamasını sağlayıp sağlayamayacağı kontrol edilir. Mezuniyet için gerekli not ortalamasını sağlayamayacak olan öğrenci üç ders sınavına giremez.
e) Öğrenci, üç ders sınav hakkını aynı sınav döneminde kullanmak zorundadır. Daha önce üç ders sınavından yararlanan öğrenci üç ders sınav hakkından yararlanamaz.
İşlem Döngüsü:
