Öz Değerlendirme Organizasyon Şeması
-
Eğitim Programlarının değerlendirilmesi sürecinde ilgili Bölüm Başkanı, Bölüm Başkanlığı tarafından atanan Program Öz Değerlendirme Komisyonu ve programın bağlı olduğu Bölüm Danışma Kurulu görev alır.
-
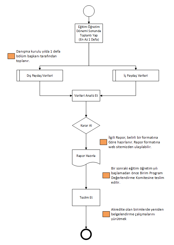
Program Öz Değerlendirme Komisyonu Bölüm Başkanı tarafından her eğitim-öğretim dönemi sonunda en az bir defa toplanır.
-
Bölüm danışma kurulu yılda bir defa, Bölüm Başkanı tarafından toplanır. Danışma kurulu, ilgili sektör temsilcisi, işveren, yönetici, mezun, meslek odası temsilcileri, öğrenci temsilcisi ve bölüm öğretim elemanlarından oluşur. Her 4 yılda bir danışma kurulu üyeleri (öğrenci temsilcisi yılda bir) bölüm kurulu kararı ile güncellenir.

GÖREVLERİ VE SORUMLULUKLARI
Eğitim Programlarında Kalite Güvence Sisteminin kurulmasına yönelik olarak Program Öz Değerlendirme Komisyonunun görevleri aşağıdaki gibidir:
-
Eğitim programlarının etkinliğini değerlendirmek ve iyileştirmeleri sağlamak amacıyla tanımlanan yöntem ve araçları kullanmak,
-
Eğitim programının işleyişini değerlendirmeye yönelik iç ve dış paydaşlardan alınan geri bildirimlere ilişkin veri sağlamak, verileri analiz etmeye yönelik ölçme ve değerlendirme sistemini kurmak, elde edilen bilgiler doğrultusunda eğitim programının etkinliğini geliştirmeye yönelik kararlar almak,
-
Bölüm Danışma Kurullarının görüşlerini değerlendirmek ve eğitim programlarının etkinliğinin geliştirilmesi sürecine yansıtmak,
-
Pamukkale Üniversitesi Program Öz Değerlendirme Rapor Formatına göre Öz Değerlendirme Raporunu hazırlamak, ilgili yönetim bilgi sistemine raporun girişini sağlamak,
-
Her eğitim-öğretim yılına ait Öz Değerlendirme Raporu’nu, bir sonraki akademik yıl başlangıcı öncesinde hazırlamak ve Birim Program Değerlendirme Komitesine teslim etmek,
-
Akredite olan birimlerde yeniden belgelendirme çalışmalarını yürütmektir.
