Pamukkale ÜNİVERSİTESİ Üniversite hayatın rehberidir
  • Kurumsal Bilgiler

  • Akademik

  • Sosyal İmkanlar

  • Ar-Ge

    • Yönetim
    • Senato
    • Yönetim Kurulu
    • Misyon ve Vizyon
    • Organizasyon Şeması
    • Etik Değerler ve İlkeler
    • Sayılarla PAÜ
    • Tarihçe
    • Mevzuat
    • Politikalar
    • İç Kontrol
    • Stratejik Plan ve Faaliyet Raporu
    • Üniversite Anahtar Performans Göstergeleri
    • Kurum İç Değerlendirme Raporları
    • Kurum Dış Değerlendirme Raporları
    • Bilgi Edinme Bürosu
    • Kurumsal Kimlik
    • Kişisel Verilerin Korunması Kanunu Aydınlatma Metni
    • PAÜ Cinsiyet Eşitliği Planı
    • Genel Sekreterlik
    • Bilgi İşlem Daire Başkanlığı
    • İdari ve Mali İşler Daire Başkanlığı
    • Kütüphane ve Dokümantasyon Daire Başkanlığı
    • Öğrenci İşleri Daire Başkanlığı
    • Personel Daire Başkanlığı
    • Sağlık Kültür ve Spor Daire Başkanlığı
    • Strateji Geliştirme Daire Başkanlığı
    • Yapı İşleri ve Teknik Daire Başkanlığı
    • Döner Sermaye İşletmesi Müdürlüğü
    • Hukuk Müşavirliği
    • İç Denetim Birimi
    • Özel Kalem Müdürlüğü
    • Yazı İşleri Müdürlüğü
    • Kamu Düzeni ve Güvenlik Hizmetleri Müdürlüğü
    • Basın ve Halkla İlişkiler Birimi
    • Akademik Değerlendirme Kurulu
    • Akademik Teşvik Düzenleme, Denetleme ve İtiraz Komisyonu
    • Arabuluculuk Komisyonu
    • Bilimsel Araştırma ve Yayın Etik Kurulu
    • Bologna Eşgüdüm Komisyonu
    • Danışma Kurulu
    • Eğitim Komisyonu
    • Fikri ve Sınai Mülkiyet Hakları Değerlendirme Kurulu
    • Hayvan Deneyleri Etik Kurulu
    • İş Sağlığı ve Güvenliği Kurulu
    • Kalite Komisyonu
    • Klinik Araştırmalar Etik Kurulu
    • Öğrenci Destek Birimi
    • Pamukkale Üniversitesi Güvenlik ve Trafik Kurulu
    • Proje Destek Ofisi
    • Psikolojik Tacize (Mobbıng) Karşı Destek Birimi
    • Yabancı Uyruklu Sözleşmeli Personel İnceleme ve Değerlendirme Komisyonu
    • Yayın Komisyonu Başkanlığı
      • Bilimsel Araştırma Projeleri Koordinatörlüğü
      • Bilimsel Dergiler Koordinatorlüğü
      • Doktora Sonrası Araştırma Programı Koordinatörlüğü
      • Engelli Öğrenci Birimi Koordinatörlüğü
      • Farabi Koordinatörlüğü
      • İş Sağlığı ve Güvenliği Koordinatörlüğü
      • Uluslararası İlişkiler Koordinatörlüğü
      • Öğretim Üyesi Yetiştirme Programı Koordinatörlüğü
      • Sürdürülebilirlik Koordinatörlüğü
      • YLSY Burs Programı Koordinatörlüğü
      • Yurt Dışı Öğrenci Koordinatörlüğü
      • Acıpayam Meslek Yüksekokulu
      • Bekilli Meslek Yüksekokulu
      • Bozkurt Meslek Yüksekokulu
      • Buldan Meslek Yüksekokulu
      • Çal Meslek Yüksekokulu
      • Çameli Meslek Yüksekokulu
      • Çardak Organize Sanayi Bölgesi Meslek Yüksekokulu
      • Çivril Atasay Kamer Meslek Yüksekokulu
      • Denizli Sağlık Hizmetleri Meslek Yüksekokulu
      • Denizli Sosyal Bilimler Meslek Yüksekokulu
      • Denizli Teknik Bilimler Meslek Yüksekokulu
      • Honaz Meslek Yüksekokulu
      • Kale Meslek Yüksekokulu
      • Sarayköy Meslek Yüksekokulu
      • Serinhisar Meslek Yüksekokulu
      • Tavas Meslek Yüksekokulu
      • Tavas Sağlık Hizmetleri Meslek Yüksekokulu
      • Diş Hekimliği Fakültesi
      • Eğitim Fakültesi
      • Fen Fakültesi
      • Fizyoterapi ve Rehabilitasyon Fakültesi
      • Hukuk Fakültesi
      • İktisadi ve İdari Bilimler Fakültesi
      • İlahiyat Fakültesi
      • İletişim Fakültesi
      • İnsan ve Toplum Bilimleri Fakültesi
      • Mimarlık ve Tasarım Fakültesi
      • Mühendislik Fakültesi
      • Müzik ve Sahne Sanatları Fakültesi
      • Sağlık Bilimleri Fakültesi
      • Spor Bilimleri Fakültesi
      • Teknik Eğitim Fakültesi
      • Teknoloji Fakültesi
      • Tıp Fakültesi
      • Turizm Fakültesi
      • Uygulamalı Bilimler Fakültesi
      • Ziraat Fakültesi
      • Yabancı Diller Yüksekokulu
      • Arkeoloji Enstitüsü
      • Eğitim Bilimleri Enstitüsü
      • Fen Bilimleri Enstitüsü
      • İslami İlimler Enstitüsü
      • Sağlık Bilimleri Enstitüsü
      • Sosyal Bilimler Enstitüsü
      • Dil Öğretimi Uygulama ve Araştırma Merkezi - PADAM
      • Sürekli Eğitim Uygulama ve Araştırma Merkezi - PAÜSEM
      • Uzaktan Eğitim Uygulama ve Araştırma Merkezi - UZEM
      Kültür & Sanat
      • Hasan Kasapoğlu Kültür Merkezi
      • Prof. Dr. Hüseyin Yılmaz Kongre ve Kültür Merkezi
      Sağlık
      • PAÜ Hastaneleri
      • Diş Hekimliği Fakültesi Hastanesi
      • Mediko
      Spor
      • Spor Merkezi
      • Alkol ve Madde Bağımlılığı Uygulama ve Araştırma Merkezi
      • Altay Toplulukları Dil ve Kültürleri Uygulama ve Araştırma Merkezi
      • Atatürk İlkeleri ve İnkılap Tarihi Araştırma ve Uygulama Merkezi
      • Bitki Genetiği ve Tarımsal Biyoteknoloji Uygulama ve Araştırma Merkezi
      • Botanik Bahçesi Uygulama ve Araştırma Merkezi
      • Çocuk ve Gençlik Eğitimi Uygulama ve Araştırma Merkezi
      • Deneysel Cerrahi Uygulama ve Araştırma Merkezi
      • Deniz Kaplumbağaları Uygulama ve Araştırma Merkezi
      • Deprem ve Yapı Uygulama ve Araştırma Merkezi
      • Dil Öğretimi Uygulama ve Araştırma Merkezi
      • Eğitim ve Öğretim Teknolojileri Uygulama ve Araştırma Merkezi
      • Ekonomik ve Ekonometrik Uygulama ve Araştırma Merkezi
      • Flora ve Fauna Araştırma Geliştirme Uygulama ve Araştırma Merkezi
      • Geropsikiyatri Uygulama ve Araştırma Merkezi
      • Güç Sistemleri Uygulama ve Araştırma Merkezi
      • Hayvan Islahı ve Genetik Uygulama ve Araştırma Merkezi
      • İleri Teknoloji Uygulama ve Araştırma Merkezi
      • İş Sağlığı ve Güvenliği Eğitim Uygulama ve Araştırma Merkezi
      • Jeotermal Uygulama ve Araştırma Merkezi
      • Kadın Sorunları Uygulama ve Araştırma Merkezi
      • Kalite Yönetimi ve Veri Değerlendirme Uygulama ve Araştırma Merkezi
      • Kanser Uygulama ve Araştırma Merkezi
      • Kariyer Planlama Uygulama ve Araştırma Merkezi Müdürlüğü
      • Klinik Uygulama ve Araştırma Merkezi
      • Kök Hücre Uygulama ve Araştırma Merkezi
      • Kurumsal İletişim Uygulama ve Araştırma Merkezi
      • Malzeme Araştırma ve Uygulama Merkezi
      • Menderes Havzası Tarımsal Uygulama ve Araştırma Merkezi
      • Müftü Ahmet Hulusi Efendi Uygulama ve Araştırma Merkezi
      • Obezite ve Diyabet Uygulama ve Araştırma Merkezi
      • Obezite ve Obezite Cerrahisi Uygulama ve Araştırma Merkezi
      • Okul Öncesi Eğitim Uygulama ve Araştırma Merkezi
      • Psikolojik Danışma ve Rehberlik Uygulama ve Araştırma Merkezi
      • Sağlık Araştırma ve Uygulama Merkezi
      • Spor Bilimleri ve Teknolojisi Araştırma ve Uygulama Merkezi
      • Su ve Çevre Sorunları Uygulama ve Araştırma Merkezi
      • Sürekli Eğitim Uygulama ve Araştırma Merkezi
      • Tohum Islahı ve Genetik Uygulama ve Araştırma Merkezi
      • Topluma Hizmet ve Sosyal Sorumluluk Uygulama ve Araştırma Merkezi
      • Toplumsal Ekonomik ve Siyasal Araştırma ve Uygulama Merkezi
      • Türk Dili ve Kültürü Uygulama ve Araştırma Merkezi
      • Türk Mutfak Kültürü Araştırma ve Uygulama Merkezi
      • Uzaktan Eğitim Uygulama ve Araştırma Merkezi
      • Üniversite Sanayi İşbirliği Uygulama ve Araştırma Merkezi
      • Üreme Sağlığı-İnfertilite Uygulama ve Araştırma Merkezi
        • Deprem ve Yapı Teknolojileri Araştırma Laboratuvarı
        • BİO-NANO Malzeme Araştırma Laboratuvarı
        • Sıvı Kapanımı ve Maden Yatakları Laboratuvarı
        • Kale Mezarlığı Kazısı
        • Laodikeia
        • Sillyon Antik Kenti
        • Stratonikeia
        • Tabae Antik Kenti Ören Yeri Kazısı
        • Tripolis
        • Akademik Dergilerimiz
        • Yayınlar & Bültenler
        • PAÜ Haber
        • PAÜ Önce Sağlık Dergisi
        Ara
        website logo

        Yeni Medya ve İletişim Bölümü Oryantasyon Dersi

        16 Eylül 2025 Pazartesi günü

        Saat 15:20’de

        TSBI-K4-6 nolu sınıfta yapılacaktır.

        İletişim Fakültesi

        • English
        • Genel Bilgiler
          • Tanıtım
          • Tarihçe
          • Misyon
          • Vizyon
        • Yönetim
          • Dekan
          • Dekan Yardımcıları
          • Fakülte Sekreteri
          • Fakülte Yönetim Kurulu
          • Fakülte Kurulu
          • Kurul ve Komisyonlar
          • Fakülte Akademik Kurul Toplantıları
        • Akademik
          • Halkla İlişkiler ve Tanıtım Bölümü
          • Yeni Medya ve İletişim Bölümü
          • Radyo Televizyon Sinema Bölümü
        • Personel
          • Akademik Personel
            • Halkla İlişkiler ve Tanıtım
            • Yeni Medya ve İletişim
            • Radyo, Televizyon ve Sinema
          • İdari Personel
            • Dekan Sekreterliği
            • Yazı İşleri
            • Personel İşleri
            • Öğrenci İşleri
            • Bölümler Sekreterliği
            • Taşınır Kayıt Yetkilisi
            • Destek Personeli
          • Öğretim Üyesi / Elemanı Form ve Dilekçeler
        • Aday/Mezun Öğrenci
          • Aday Öğrenci
            • PAÜ Aday Öğrenci Sayfası
            • Tanıtım Videoları
            • Kontenjan ve Puanlar
            • Ders İçerikleri
            • Yabancı Dil Hazırlık
            • Öğrenci Toplulukları
          • Mezun Öğrenci
            • Kariyer Merkezi
            • Mezun İzleme Sistemi
            • Mezun Kart
            • Mezun Anketi
            • Etkinlikler
            • E-İnsan
        • Öğrenci
          • Ders Programı
          • Akademik Takvim
          • Ders Kataloğu
          • Çift Anadal ve Yandal
          • Öğrenci Destek Birimi
            • Kariyer Destek
            • Öğrenci Destek Birimi Talep Formu
            • Hakkımızda
            • Komisyon Üyeleri
            • Toplantı Raporları
            • İletişim
          • Oryantasyon
          • Yönetmelik ve Yönergeler
          • Değişim Programları
            • Erasmus
          • Akademik Danışmanlık Sistemi
          • İsteğe Bağlı Staj
          • Öğrenci Toplulukları
            • İletişim Topluluğu
            • 3-2-1 Kayıt Film ve Sinema Topluluğu
          • Sık Sorulan Sorular
          • Form ve Dilekçeler
        • Kalite Güvencesi
          • Organizasyon Şeması
          • Kalite Güvencesi Politikası
          • Görev Tanımları
          • İş Akış Süreçleri
          • Birim Kalite Komitesi
            • Üye Listesi
            • Toplantılar
          • Danışma Kurulu
            • Üye Listesi
            • Toplantılar
          • Program Öz Değerlendirme
            • Üye Listesi
            • Toplantılar
            • Raporlar
            • Anketler
            • ÖK-PY Sağlama Düzeyi
          • Hizmet Envanteri
          • Hizmet Standartları
          • Akademik Standartlar
          • Faaliyet Raporları
          • Kalite Takvimi
        • Araştırma
          • Bilimsel Araştırmalar ve Projeler
          • Bilimsel Yayınlar
        • İletişim
        1. Ana Sayfa
        2. Öğrenci
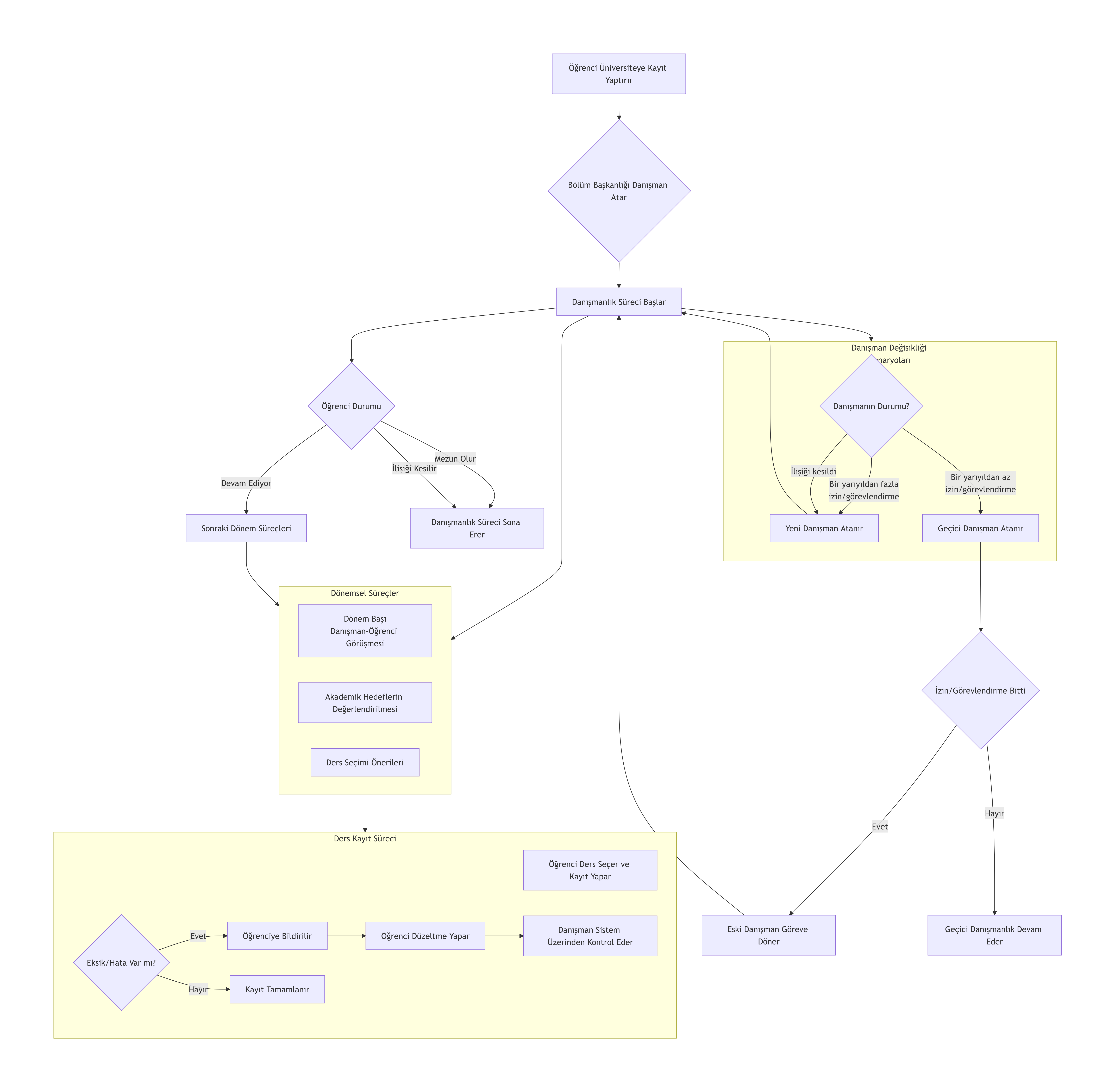
        3. Akademik Danışmanlık Sistemi

        Menü

        Paü Ana Sayfa
        Öğrenci Bilgi Sitemi
        Kamu Hizmet Standartları
        İdari
        İdari kadro
        Yönetim
        Personel
        Yeni Medya ve İletişim
        Bilgisayar İşletmenliği
        Kalite Yönetim Sitemi
        Pusula Bilgi Sistemi
        Yemek Listesi
        Öğrenci İşleri Daire Başkanlığı
        Kütüphane
        Paü Rehber
        Paü E-Posta
        Akademik Bilgi Sistemi
        Galeri
        Fotoğraf
        Oryantasyon Programı
        İletişim

        Bizi Takip Edin

        pau logo
        Üniversite hayatın rehberidir
        • Bağlantılar
        • Eğitim Bilgi Sistemi
        • Eğitim Destek Sistemi
        • Kütüphane ve Dokümantasyon Daire Başkanlığı
        • Öğrenci İşleri Daire Başkanlığı
        • Öğrenci Konseyi
        • Öğretim Üyesi Yetiştirme Programı Koordinatörlüğü
        • Sürdürülebilirlik Koordinatörlüğü
        • Mevzuat
        • Değişim Programları
        • Erasmus +
        • Farabi
        • Mevlana
        • Yurt Dışı Öğrenci Koordinatörlüğü
        • Enstitüler
        • Arkeoloji Enstitüsü
        • Eğitim Bilimleri Enstitüsü
        • Fen Bilimleri Enstitüsü
        • İslami İlimler Enstitüsü
        • Sağlık Bilimleri Enstitüsü
        • Sosyal Bilimler Enstitüsü
        • Yüksekokullar
        • Yabancı Diller Yüksekokulu
        • Öğrenim Birimleri
        • Dil Öğretimi Uygulama ve Araştırma Merkezi - PADAM
        • Sürekli Eğitim Uygulama ve Araştırma Merkezi - PAÜSEM
        • Uzaktan Eğitim Uygulama ve Araştırma Merkezi - UZEM
        • Fakülteler
        • Diş Hekimliği Fakültesi
        • Eğitim Fakültesi
        • Fen Fakültesi
        • Fizyoterapi ve Rehabilitasyon Fakültesi
        • Hukuk Fakültesi
        • İktisadi ve İdari Bilimler Fakültesi
        • İlahiyat Fakültesi
        • İletişim Fakültesi
        • İnsan ve Toplum Bilimleri Fakültesi
        • Mimarlık ve Tasarım Fakültesi
        • Mühendislik Fakültesi
        • Müzik ve Sahne Sanatları Fakültesi
        • Sağlık Bilimleri Fakültesi
        • Spor Bilimleri Fakültesi
        • Teknik Eğitim Fakültesi
        • Teknoloji Fakültesi
        • Tıp Fakültesi
        • Turizm Fakültesi
        • Uygulamalı Bilimler Fakültesi
        • Ziraat Fakültesi
        • Meslek Yüksekokulları
        • Acıpayam Meslek Yüksekokulu
        • Bekilli Meslek Yüksekokulu
        • Bozkurt Meslek Yüksekokulu
        • Buldan Meslek Yüksekokulu
        • Çal Meslek Yüksekokulu
        • Çameli Meslek Yüksekokulu
        • Çardak Organize Sanayi Bölgesi Meslek Yüksekokulu
        • Çivril Atasay Kamer Meslek Yüksekokulu
        • Denizli Sağlık Hizmetleri Meslek Yüksekokulu
        • Denizli Sosyal Bilimler Meslek Yüksekokulu
        • Denizli Teknik Bilimler Meslek Yüksekokulu
        • Honaz Meslek Yüksekokulu
        • Kale Meslek Yüksekokulu
        • Sarayköy Meslek Yüksekokulu
        • Serinhisar Meslek Yüksekokulu
        • Tavas Meslek Yüksekokulu
        • Tavas Sağlık Hizmetleri Meslek Yüksekokulu
        • Website Sorumluları
        • © 2026 PAU
        • PAÜ Ana Sayfa
        • Pusula Bilgi Sistemi
        • Kişisel Verilerin Korunması Kanunu Aydınlatma Metni
        • Gizlilik ve Çerez Politikamız
        ×
        sonuç bulundu
        Pusula Bilgi Sistemi
        E-posta
        Sayılarla PAÜ
        Erişilebilir PAÜ
        Engelli Öğrenci Birimi Koordinatörlüğü
        Eğitim Bilgi Sistemi
        Yemek Listesi
        Prof. Dr. Fuat Sezgin Kütüphanesi
        Eduroam
        Akademik Takvim
        Proje Destek Ofisi
        Rehber
        • Genel Bilgiler
          • Tanıtım
          • Tarihçe
          • Misyon
          • Vizyon
        • Yönetim
          • Dekan
          • Dekan Yardımcıları
          • Fakülte Sekreteri
          • Fakülte Yönetim Kurulu
          • Fakülte Kurulu
          • Kurul ve Komisyonlar
          • Fakülte Akademik Kurul Toplantıları
        • Akademik
          • Halkla İlişkiler ve Tanıtım Bölümü
          • Yeni Medya ve İletişim Bölümü
          • Radyo Televizyon Sinema Bölümü
        • Personel
          • Akademik Personel
            • Halkla İlişkiler ve Tanıtım
            • Yeni Medya ve İletişim
            • Radyo, Televizyon ve Sinema
          • İdari Personel
            • Dekan Sekreterliği
            • Yazı İşleri
            • Personel İşleri
            • Öğrenci İşleri
            • Bölümler Sekreterliği
            • Taşınır Kayıt Yetkilisi
            • Destek Personeli
          • Öğretim Üyesi / Elemanı Form ve Dilekçeler
        • Aday/Mezun Öğrenci
          • Aday Öğrenci
            • PAÜ Aday Öğrenci Sayfası
            • Tanıtım Videoları
            • Kontenjan ve Puanlar
            • Ders İçerikleri
            • Yabancı Dil Hazırlık
            • Öğrenci Toplulukları
          • Mezun Öğrenci
            • Kariyer Merkezi
            • Mezun İzleme Sistemi
            • Mezun Kart
            • Mezun Anketi
            • Etkinlikler
            • E-İnsan
        • Öğrenci
          • Ders Programı
          • Akademik Takvim
          • Ders Kataloğu
          • Çift Anadal ve Yandal
          • Öğrenci Destek Birimi
            • Hakkımızda
            • Kariyer Destek
            • Öğrenci Destek Birimi Talep Formu
            • Komisyon Üyeleri
            • Toplantı Raporları
            • İletişim
          • Oryantasyon
          • Yönetmelik ve Yönergeler
          • Değişim Programları
            • Erasmus
          • Akademik Danışmanlık Sistemi
          • İsteğe Bağlı Staj
          • Öğrenci Toplulukları
            • İletişim Topluluğu
            • 3-2-1 Kayıt Film ve Sinema Topluluğu
          • Sık Sorulan Sorular
          • Form ve Dilekçeler
        • Kalite Güvencesi
          • Organizasyon Şeması
          • Kalite Güvencesi Politikası
          • Görev Tanımları
          • İş Akış Süreçleri
          • Birim Kalite Komitesi
            • Üye Listesi
            • Toplantılar
          • Danışma Kurulu
            • Üye Listesi
            • Toplantılar
          • Program Öz Değerlendirme
            • Anketler
            • Üye Listesi
            • Toplantılar
            • Raporlar
            • ÖK-PY Sağlama Düzeyi
          • Hizmet Envanteri
          • Hizmet Standartları
          • Akademik Standartlar
          • Faaliyet Raporları
          • Kalite Takvimi
        • Araştırma
          • Bilimsel Araştırmalar ve Projeler
          • Bilimsel Yayınlar
        • İletişim
        • Paü Ana Sayfa
        • Öğrenci Bilgi Sitemi
        • Kamu Hizmet Standartları
        • İdari
          • İdari kadro
            • Yönetim
            • Personel
              • Yeni Medya ve İletişim
            • Bilgisayar İşletmenliği
          • Kalite Yönetim Sitemi
        • Pusula Bilgi Sistemi
        • Yemek Listesi
        • Öğrenci İşleri Daire Başkanlığı
        • Kütüphane
        • Paü Rehber
        • Paü E-Posta
        • Akademik Bilgi Sistemi
        • Galeri
          • Fotoğraf
            • Oryantasyon Programı
        • İletişim