Pamukkale ÜNİVERSİTESİ
Üniversite hayatın rehberidir
Kurumsal Bilgiler
Akademik
Sosyal İmkanlar
Ar-Ge
Hakkımızda
İdari Birimler
Koordinatörlükler
Kurullar - Komisyonlar
Yönetim
Senato
Yönetim Kurulu
Misyon ve Vizyon
Organizasyon Şeması
Etik Değerler ve İlkeler
Sayılarla PAÜ
Tarihçe
Mevzuat
Politikalar
İç Kontrol
Stratejik Plan ve Faaliyet Raporu
Üniversite Anahtar Performans Göstergeleri
Kurum İç Değerlendirme Raporları
Kurum Dış Değerlendirme Raporları
Bilgi Edinme Bürosu
Kurumsal Kimlik
Kişisel Verilerin Korunması Kanunu Aydınlatma Metni
PAÜ Cinsiyet Eşitliği Planı
Genel Sekreterlik
Bilgi İşlem Daire Başkanlığı
İdari ve Mali İşler Daire Başkanlığı
Kütüphane ve Dokümantasyon Daire Başkanlığı
Öğrenci İşleri Daire Başkanlığı
Personel Daire Başkanlığı
Sağlık Kültür ve Spor Daire Başkanlığı
Strateji Geliştirme Daire Başkanlığı
Yapı İşleri ve Teknik Daire Başkanlığı
Döner Sermaye İşletmesi Müdürlüğü
Hukuk Müşavirliği
İç Denetim Birimi
Özel Kalem Müdürlüğü
Yazı İşleri Müdürlüğü
Kamu Düzeni ve Güvenlik Hizmetleri Müdürlüğü
Basın ve Halkla İlişkiler Birimi
Akademik Değerlendirme Kurulu
Akademik Teşvik Düzenleme, Denetleme ve İtiraz Komisyonu
Arabuluculuk Komisyonu
Bilimsel Araştırma ve Yayın Etik Kurulu
Bologna Eşgüdüm Komisyonu
Danışma Kurulu
Eğitim Komisyonu
Fikri ve Sınai Mülkiyet Hakları Değerlendirme Kurulu
Hayvan Deneyleri Etik Kurulu
İş Sağlığı ve Güvenliği Kurulu
Kalite Komisyonu
Klinik Araştırmalar Etik Kurulu
Öğrenci Destek Birimi
Pamukkale Üniversitesi Güvenlik ve Trafik Kurulu
Proje Destek Ofisi
Psikolojik Tacize (Mobbıng) Karşı Destek Birimi
Yabancı Uyruklu Sözleşmeli Personel İnceleme ve Değerlendirme Komisyonu
Yayın Komisyonu Başkanlığı
Bilimsel Araştırma Projeleri Koordinatörlüğü
Bilimsel Dergiler Koordinatorlüğü
Doktora Sonrası Araştırma Programı Koordinatörlüğü
Engelli Öğrenci Birimi Koordinatörlüğü
Farabi Koordinatörlüğü
İş Sağlığı ve Güvenliği Koordinatörlüğü
Uluslararası İlişkiler Koordinatörlüğü
Öğretim Üyesi Yetiştirme Programı Koordinatörlüğü
Sürdürülebilirlik Koordinatörlüğü
YLSY Burs Programı Koordinatörlüğü
Yurt Dışı Öğrenci Koordinatörlüğü
Önlisans
Lisans
Lisansüstü
Öğrenim Birimleri
Acıpayam Meslek Yüksekokulu
Bekilli Meslek Yüksekokulu
Bozkurt Meslek Yüksekokulu
Buldan Meslek Yüksekokulu
Çal Meslek Yüksekokulu
Çameli Meslek Yüksekokulu
Çardak Organize Sanayi Bölgesi Meslek Yüksekokulu
Çivril Atasay Kamer Meslek Yüksekokulu
Denizli Sağlık Hizmetleri Meslek Yüksekokulu
Denizli Sosyal Bilimler Meslek Yüksekokulu
Denizli Teknik Bilimler Meslek Yüksekokulu
Honaz Meslek Yüksekokulu
Kale Meslek Yüksekokulu
Sarayköy Meslek Yüksekokulu
Serinhisar Meslek Yüksekokulu
Tavas Meslek Yüksekokulu
Tavas Sağlık Hizmetleri Meslek Yüksekokulu
Diş Hekimliği Fakültesi
Eğitim Fakültesi
Fen Fakültesi
Fizyoterapi ve Rehabilitasyon Fakültesi
Hukuk Fakültesi
İktisadi ve İdari Bilimler Fakültesi
İlahiyat Fakültesi
İletişim Fakültesi
İnsan ve Toplum Bilimleri Fakültesi
Mimarlık ve Tasarım Fakültesi
Mühendislik Fakültesi
Müzik ve Sahne Sanatları Fakültesi
Sağlık Bilimleri Fakültesi
Spor Bilimleri Fakültesi
Teknik Eğitim Fakültesi
Teknoloji Fakültesi
Tıp Fakültesi
Turizm Fakültesi
Uygulamalı Bilimler Fakültesi
Ziraat Fakültesi
Yabancı Diller Yüksekokulu
Arkeoloji Enstitüsü
Eğitim Bilimleri Enstitüsü
Fen Bilimleri Enstitüsü
İslami İlimler Enstitüsü
Sağlık Bilimleri Enstitüsü
Sosyal Bilimler Enstitüsü
Dil Öğretimi Uygulama ve Araştırma Merkezi - PADAM
Sürekli Eğitim Uygulama ve Araştırma Merkezi - PAÜSEM
Uzaktan Eğitim Uygulama ve Araştırma Merkezi - UZEM
Kültür & Sanat
Hasan Kasapoğlu Kültür Merkezi
Prof. Dr. Hüseyin Yılmaz Kongre ve Kültür Merkezi
Sağlık
PAÜ Hastaneleri
Diş Hekimliği Fakültesi Hastanesi
Mediko
Spor
Spor Merkezi
Uygulama ve Araştırma Merkezleri
Laboratuvarlar
Arkeolojik Çalışmalar
Yayınlar
Alkol ve Madde Bağımlılığı Uygulama ve Araştırma Merkezi
Altay Toplulukları Dil ve Kültürleri Uygulama ve Araştırma Merkezi
Atatürk İlkeleri ve İnkılap Tarihi Araştırma ve Uygulama Merkezi
Bitki Genetiği ve Tarımsal Biyoteknoloji Uygulama ve Araştırma Merkezi
Botanik Bahçesi Uygulama ve Araştırma Merkezi
Çocuk ve Gençlik Eğitimi Uygulama ve Araştırma Merkezi
Deneysel Cerrahi Uygulama ve Araştırma Merkezi
Deniz Kaplumbağaları Uygulama ve Araştırma Merkezi
Deprem ve Yapı Uygulama ve Araştırma Merkezi
Dil Öğretimi Uygulama ve Araştırma Merkezi
Eğitim ve Öğretim Teknolojileri Uygulama ve Araştırma Merkezi
Ekonomik ve Ekonometrik Uygulama ve Araştırma Merkezi
Flora ve Fauna Araştırma Geliştirme Uygulama ve Araştırma Merkezi
Geropsikiyatri Uygulama ve Araştırma Merkezi
Güç Sistemleri Uygulama ve Araştırma Merkezi
Hayvan Islahı ve Genetik Uygulama ve Araştırma Merkezi
İleri Teknoloji Uygulama ve Araştırma Merkezi
İş Sağlığı ve Güvenliği Eğitim Uygulama ve Araştırma Merkezi
Jeotermal Uygulama ve Araştırma Merkezi
Kadın Sorunları Uygulama ve Araştırma Merkezi
Kalite Yönetimi ve Veri Değerlendirme Uygulama ve Araştırma Merkezi
Kanser Uygulama ve Araştırma Merkezi
Kariyer Planlama Uygulama ve Araştırma Merkezi Müdürlüğü
Klinik Uygulama ve Araştırma Merkezi
Kök Hücre Uygulama ve Araştırma Merkezi
Kurumsal İletişim Uygulama ve Araştırma Merkezi
Malzeme Araştırma ve Uygulama Merkezi
Menderes Havzası Tarımsal Uygulama ve Araştırma Merkezi
Müftü Ahmet Hulusi Efendi Uygulama ve Araştırma Merkezi
Obezite ve Diyabet Uygulama ve Araştırma Merkezi
Obezite ve Obezite Cerrahisi Uygulama ve Araştırma Merkezi
Okul Öncesi Eğitim Uygulama ve Araştırma Merkezi
Psikolojik Danışma ve Rehberlik Uygulama ve Araştırma Merkezi
Sağlık Araştırma ve Uygulama Merkezi
Spor Bilimleri ve Teknolojisi Araştırma ve Uygulama Merkezi
Su ve Çevre Sorunları Uygulama ve Araştırma Merkezi
Sürekli Eğitim Uygulama ve Araştırma Merkezi
Tohum Islahı ve Genetik Uygulama ve Araştırma Merkezi
Topluma Hizmet ve Sosyal Sorumluluk Uygulama ve Araştırma Merkezi
Toplumsal Ekonomik ve Siyasal Araştırma ve Uygulama Merkezi
Türk Dili ve Kültürü Uygulama ve Araştırma Merkezi
Türk Mutfak Kültürü Araştırma ve Uygulama Merkezi
Uzaktan Eğitim Uygulama ve Araştırma Merkezi
Üniversite Sanayi İşbirliği Uygulama ve Araştırma Merkezi
Üreme Sağlığı-İnfertilite Uygulama ve Araştırma Merkezi
Deprem ve Yapı Teknolojileri Araştırma Laboratuvarı
BİO-NANO Malzeme Araştırma Laboratuvarı
Sıvı Kapanımı ve Maden Yatakları Laboratuvarı
Kale Mezarlığı Kazısı
Laodikeia
Sillyon Antik Kenti
Stratonikeia
Tabae Antik Kenti Ören Yeri Kazısı
Tripolis
Akademik Dergilerimiz
Yayınlar & Bültenler
PAÜ Haber
PAÜ Önce Sağlık Dergisi
Ara
Psikolojik Danışma ve Rehberlik Eğitim, Uygulama ve Araştırma Merkezi
Oryantasyon 2025-2026
Genel Bilgiler
Merkez Tanıtımı
Tarihçe
Misyon
Vizyon
Kadromuz
Yönetim
Personel
Yönetim Kurulu
Danışma Kurulu
Faaliyetler
Atölyeler
Bilimsel Çalışmalar
Kalite Güvencesi
Üniversite Kalite Güvencesi
PDREM Organizasyon Şeması
Görev Tanımları
İş Akış Şemaları
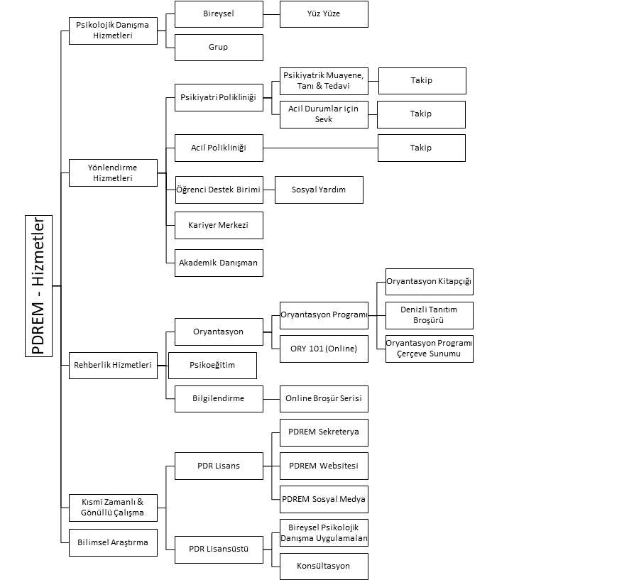
Hizmet Envanteri
Hizmet Standartları
Faaliyet Raporları
Öğrenci Destek Birimi
Öğrenci Destek Birimi
KARİYER MERKEZİ-KARMER
Öğrenci Destek Birimi nedir?
Mevzuat
Etik İlkeler
Sıkça Sorulan Sorular
Fotoğraf Galerisi
Dokümanlar
Oryantasyon Programı 2025-2026
Hizmetler
Broşürler
Psikolojik Danışma Uygulamalarına İlişkin Dokümanlar
PDREM Yönetim Kurulu Kararları
İletişim
Ana Sayfa
Kalite Güvencesi
Hizmet Envanteri
Menü
×
PAÜ de kişi ara
sonuç bulundu
Pusula Bilgi Sistemi
E-posta
Sayılarla PAÜ
Erişilebilir PAÜ
Engelli Öğrenci Birimi Koordinatörlüğü
Eğitim Bilgi Sistemi
Yemek Listesi
Prof. Dr. Fuat Sezgin Kütüphanesi
Eduroam
Akademik Takvim
Proje Destek Ofisi
Rehber
Oryantasyon 2025-2026
Genel Bilgiler
Merkez Tanıtımı
Tarihçe
Misyon
Vizyon
Kadromuz
Yönetim
Personel
Yönetim Kurulu
Danışma Kurulu
Faaliyetler
Atölyeler
Bilimsel Çalışmalar
Kalite Güvencesi
Üniversite Kalite Güvencesi
PDREM Organizasyon Şeması
Görev Tanımları
İş Akış Şemaları
Hizmet Envanteri
Hizmet Standartları
Faaliyet Raporları
Öğrenci Destek Birimi
Öğrenci Destek Birimi
KARİYER MERKEZİ-KARMER
Öğrenci Destek Birimi nedir?
Mevzuat
Etik İlkeler
Sıkça Sorulan Sorular
Fotoğraf Galerisi
Dokümanlar
Oryantasyon Programı 2025-2026
Hizmetler
Broşürler
Psikolojik Danışma Uygulamalarına İlişkin Dokümanlar
PDREM Yönetim Kurulu Kararları
İletişim