Komisyon Üyeleri ve Organizasyon Şeması

Komisyon Üyeleri

  • Prof. Dr. Turan PAKER
  • Prof. Dr. Demet YAYLI
  • Doç. Dr. Çağla ATMACA
  • Dr. Öğr. Üyesi Eda DURUK

Organizasyon Şeması

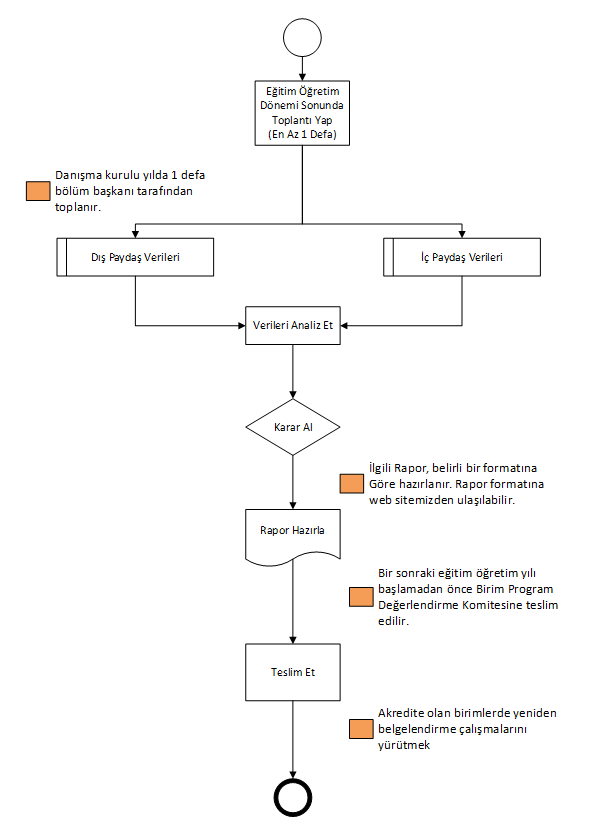
  1. Eğitim programlarının değerlendirilmesi sürecinde ilgili Bölüm Başkanı, Program Öz Değerlendirme Komisyonu ve Bölüm Danışma Kurulu görev alır.
  2. Program Öz Değerlendirme Komisyonu, Bölüm Başkanı tarafından her eğitim-öğretim dönemi sonunda en az bir defa toplanır.
  3. Bölüm Danışma Kurulu, yılda bir defa Bölüm Başkanı tarafından toplanır. Kurul; sektör temsilcileri, işverenler, yöneticiler, mezunlar, meslek odası temsilcileri, öğrenci temsilcileri ve öğretim elemanlarından oluşur. Üyeler her 4 yılda bir (öğrenci temsilcisi yılda bir) güncellenir.

 

Program Öz Değerlendirme Komisyonu Görevleri

Eğitim Programlarında Kalite Güvence Sisteminin kurulmasına yönelik olarak Program Öz Değerlendirme Komisyonunun görevleri aşağıdaki gibidir:

  • Eğitim programlarının etkinliğini değerlendirmek ve iyileştirmeleri sağlamak amacıyla belirlenen yöntem ve araçları kullanmak.
  • Eğitim programının işleyişini değerlendirmeye yönelik iç ve dış paydaşlardan alınan geri bildirimleri analiz etmek ve ölçme-değerlendirme sistemini kurmak.
  • Bölüm Danışma Kurullarının görüşlerini değerlendirerek eğitim programlarının etkinliğini artırmaya yönelik çalışmalar yapmak.
  • Pamukkale Üniversitesi Program Öz Değerlendirme Rapor Formatına uygun olarak Öz Değerlendirme Raporu hazırlamak ve yönetim bilgi sistemine giriş yapmak.
  • Her akademik yıl için Öz Değerlendirme Raporu’nu bir sonraki akademik yıl başlamadan önce hazırlayarak Birim Program Değerlendirme Komitesine sunmak.
  • Akredite olan birimlerde yeniden belgelendirme çalışmalarını yürütmek.

 

Menü