Pamukkale ÜNİVERSİTESİ Üniversite hayatın rehberidir
  • Kurumsal Bilgiler

  • Akademik

  • Sosyal İmkanlar

  • Ar-Ge

    • Yönetim
    • Senato
    • Yönetim Kurulu
    • Misyon ve Vizyon
    • Organizasyon Şeması
    • Etik Değerler ve İlkeler
    • Sayılarla PAÜ
    • Tarihçe
    • Mevzuat
    • Politikalar
    • İç Kontrol
    • Stratejik Plan ve Faaliyet Raporu
    • Üniversite Anahtar Performans Göstergeleri
    • Kurum İç Değerlendirme Raporları
    • Kurum Dış Değerlendirme Raporları
    • Bilgi Edinme Bürosu
    • Kurumsal Kimlik
    • Kişisel Verilerin Korunması Kanunu Aydınlatma Metni
    • PAÜ Cinsiyet Eşitliği Planı
    • Genel Sekreterlik
    • Bilgi İşlem Daire Başkanlığı
    • İdari ve Mali İşler Daire Başkanlığı
    • Kütüphane ve Dokümantasyon Daire Başkanlığı
    • Öğrenci İşleri Daire Başkanlığı
    • Personel Daire Başkanlığı
    • Sağlık Kültür ve Spor Daire Başkanlığı
    • Strateji Geliştirme Daire Başkanlığı
    • Yapı İşleri ve Teknik Daire Başkanlığı
    • Döner Sermaye İşletmesi Müdürlüğü
    • Hukuk Müşavirliği
    • İç Denetim Birimi
    • Özel Kalem Müdürlüğü
    • Yazı İşleri Müdürlüğü
    • Kamu Düzeni ve Güvenlik Hizmetleri Müdürlüğü
    • Basın ve Halkla İlişkiler Birimi
    • Akademik Değerlendirme Kurulu
    • Akademik Teşvik Düzenleme, Denetleme ve İtiraz Komisyonu
    • Arabuluculuk Komisyonu
    • Bilimsel Araştırma ve Yayın Etik Kurulu
    • Bologna Eşgüdüm Komisyonu
    • Danışma Kurulu
    • Eğitim Komisyonu
    • Fikri ve Sınai Mülkiyet Hakları Değerlendirme Kurulu
    • Hayvan Deneyleri Etik Kurulu
    • İş Sağlığı ve Güvenliği Kurulu
    • Kalite Komisyonu
    • Klinik Araştırmalar Etik Kurulu
    • Öğrenci Destek Birimi
    • Pamukkale Üniversitesi Güvenlik ve Trafik Kurulu
    • Proje Destek Ofisi
    • Psikolojik Tacize (Mobbıng) Karşı Destek Birimi
    • Yabancı Uyruklu Sözleşmeli Personel İnceleme ve Değerlendirme Komisyonu
    • Yayın Komisyonu Başkanlığı
      • Bilimsel Araştırma Projeleri Koordinatörlüğü
      • Bilimsel Dergiler Koordinatorlüğü
      • Doktora Sonrası Araştırma Programı Koordinatörlüğü
      • Engelli Öğrenci Birimi Koordinatörlüğü
      • Farabi Koordinatörlüğü
      • İş Sağlığı ve Güvenliği Koordinatörlüğü
      • Uluslararası İlişkiler Koordinatörlüğü
      • Öğretim Üyesi Yetiştirme Programı Koordinatörlüğü
      • Sürdürülebilirlik Koordinatörlüğü
      • YLSY Burs Programı Koordinatörlüğü
      • Yurt Dışı Öğrenci Koordinatörlüğü
      • Acıpayam Meslek Yüksekokulu
      • Bekilli Meslek Yüksekokulu
      • Bozkurt Meslek Yüksekokulu
      • Buldan Meslek Yüksekokulu
      • Çal Meslek Yüksekokulu
      • Çameli Meslek Yüksekokulu
      • Çardak Organize Sanayi Bölgesi Meslek Yüksekokulu
      • Çivril Atasay Kamer Meslek Yüksekokulu
      • Denizli Sağlık Hizmetleri Meslek Yüksekokulu
      • Denizli Sosyal Bilimler Meslek Yüksekokulu
      • Denizli Teknik Bilimler Meslek Yüksekokulu
      • Honaz Meslek Yüksekokulu
      • Kale Meslek Yüksekokulu
      • Sarayköy Meslek Yüksekokulu
      • Serinhisar Meslek Yüksekokulu
      • Tavas Meslek Yüksekokulu
      • Tavas Sağlık Hizmetleri Meslek Yüksekokulu
      • Diş Hekimliği Fakültesi
      • Eğitim Fakültesi
      • Fen Fakültesi
      • Fizyoterapi ve Rehabilitasyon Fakültesi
      • Hukuk Fakültesi
      • İktisadi ve İdari Bilimler Fakültesi
      • İlahiyat Fakültesi
      • İletişim Fakültesi
      • İnsan ve Toplum Bilimleri Fakültesi
      • Mimarlık ve Tasarım Fakültesi
      • Mühendislik Fakültesi
      • Müzik ve Sahne Sanatları Fakültesi
      • Sağlık Bilimleri Fakültesi
      • Spor Bilimleri Fakültesi
      • Teknik Eğitim Fakültesi
      • Teknoloji Fakültesi
      • Tıp Fakültesi
      • Turizm Fakültesi
      • Uygulamalı Bilimler Fakültesi
      • Ziraat Fakültesi
      • Yabancı Diller Yüksekokulu
      • Arkeoloji Enstitüsü
      • Eğitim Bilimleri Enstitüsü
      • Fen Bilimleri Enstitüsü
      • İslami İlimler Enstitüsü
      • Sağlık Bilimleri Enstitüsü
      • Sosyal Bilimler Enstitüsü
      • Dil Öğretimi Uygulama ve Araştırma Merkezi - PADAM
      • Sürekli Eğitim Uygulama ve Araştırma Merkezi - PAÜSEM
      • Uzaktan Eğitim Uygulama ve Araştırma Merkezi - UZEM
      Kültür & Sanat
      • Hasan Kasapoğlu Kültür Merkezi
      • Prof. Dr. Hüseyin Yılmaz Kongre ve Kültür Merkezi
      Sağlık
      • PAÜ Hastaneleri
      • Diş Hekimliği Fakültesi Hastanesi
      • Mediko
      Spor
      • Spor Merkezi
      • Alkol ve Madde Bağımlılığı Uygulama ve Araştırma Merkezi
      • Altay Toplulukları Dil ve Kültürleri Uygulama ve Araştırma Merkezi
      • Atatürk İlkeleri ve İnkılap Tarihi Araştırma ve Uygulama Merkezi
      • Bitki Genetiği ve Tarımsal Biyoteknoloji Uygulama ve Araştırma Merkezi
      • Botanik Bahçesi Uygulama ve Araştırma Merkezi
      • Çocuk ve Gençlik Eğitimi Uygulama ve Araştırma Merkezi
      • Deneysel Cerrahi Uygulama ve Araştırma Merkezi
      • Deniz Kaplumbağaları Uygulama ve Araştırma Merkezi
      • Deprem ve Yapı Uygulama ve Araştırma Merkezi
      • Dil Öğretimi Uygulama ve Araştırma Merkezi
      • Eğitim ve Öğretim Teknolojileri Uygulama ve Araştırma Merkezi
      • Ekonomik ve Ekonometrik Uygulama ve Araştırma Merkezi
      • Flora ve Fauna Araştırma Geliştirme Uygulama ve Araştırma Merkezi
      • Geropsikiyatri Uygulama ve Araştırma Merkezi
      • Güç Sistemleri Uygulama ve Araştırma Merkezi
      • Hayvan Islahı ve Genetik Uygulama ve Araştırma Merkezi
      • İleri Teknoloji Uygulama ve Araştırma Merkezi
      • İş Sağlığı ve Güvenliği Eğitim Uygulama ve Araştırma Merkezi
      • Jeotermal Uygulama ve Araştırma Merkezi
      • Kadın Sorunları Uygulama ve Araştırma Merkezi
      • Kalite Yönetimi ve Veri Değerlendirme Uygulama ve Araştırma Merkezi
      • Kanser Uygulama ve Araştırma Merkezi
      • Kariyer Planlama Uygulama ve Araştırma Merkezi Müdürlüğü
      • Klinik Uygulama ve Araştırma Merkezi
      • Kök Hücre Uygulama ve Araştırma Merkezi
      • Kurumsal İletişim Uygulama ve Araştırma Merkezi
      • Malzeme Araştırma ve Uygulama Merkezi
      • Menderes Havzası Tarımsal Uygulama ve Araştırma Merkezi
      • Müftü Ahmet Hulusi Efendi Uygulama ve Araştırma Merkezi
      • Obezite ve Diyabet Uygulama ve Araştırma Merkezi
      • Obezite ve Obezite Cerrahisi Uygulama ve Araştırma Merkezi
      • Okul Öncesi Eğitim Uygulama ve Araştırma Merkezi
      • Psikolojik Danışma ve Rehberlik Uygulama ve Araştırma Merkezi
      • Sağlık Araştırma ve Uygulama Merkezi
      • Spor Bilimleri ve Teknolojisi Araştırma ve Uygulama Merkezi
      • Su ve Çevre Sorunları Uygulama ve Araştırma Merkezi
      • Sürekli Eğitim Uygulama ve Araştırma Merkezi
      • Tohum Islahı ve Genetik Uygulama ve Araştırma Merkezi
      • Topluma Hizmet ve Sosyal Sorumluluk Uygulama ve Araştırma Merkezi
      • Toplumsal Ekonomik ve Siyasal Araştırma ve Uygulama Merkezi
      • Türk Dili ve Kültürü Uygulama ve Araştırma Merkezi
      • Türk Mutfak Kültürü Araştırma ve Uygulama Merkezi
      • Uzaktan Eğitim Uygulama ve Araştırma Merkezi
      • Üniversite Sanayi İşbirliği Uygulama ve Araştırma Merkezi
      • Üreme Sağlığı-İnfertilite Uygulama ve Araştırma Merkezi
        • Deprem ve Yapı Teknolojileri Araştırma Laboratuvarı
        • BİO-NANO Malzeme Araştırma Laboratuvarı
        • Sıvı Kapanımı ve Maden Yatakları Laboratuvarı
        • Kale Mezarlığı Kazısı
        • Laodikeia
        • Sillyon Antik Kenti
        • Stratonikeia
        • Tabae Antik Kenti Ören Yeri Kazısı
        • Tripolis
        • Akademik Dergilerimiz
        • Yayınlar & Bültenler
        • PAÜ Haber
        • PAÜ Önce Sağlık Dergisi
        Ara

        Malzeme Araştırma ve Uygulama Merkezi

        website logo
        • English
        • GENEL BİLGİLER
          • Merkez Tanıtımı
          • Misyon
          • Vizyon
          • İlke ve Değerler
        • KADROMUZ
          • Müdür
          • Müdür Yardımcıları
          • Yönetim Kurulu
        • FAALİYETLER
          • Projeler
          • Etkinlikler
        • KALİTE GÜVENCESİ
          • Kalite Güvencesi Politikası
          • Organizasyon Şeması
          • Görev Tanımları
          • İş Akış Süreçleri
          • Faaliyet Raporları
        • MEVZUAT
        • DÖKÜMANLAR
          • Yönetim Kurulu Kararları
          • PUKÖ
        • İLETİŞİM
        1. Ana Sayfa
        2. KALİTE GÜVENCESİ
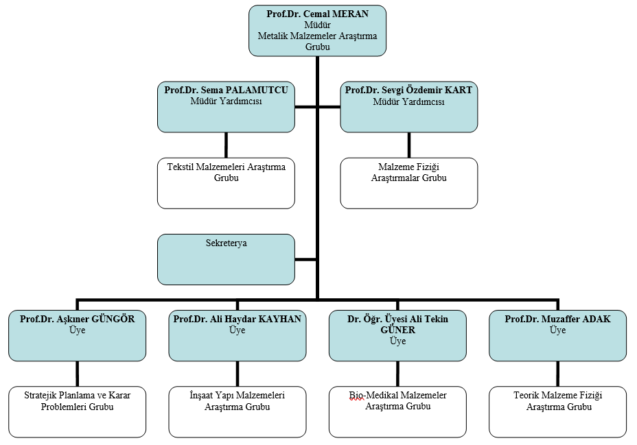
        3. Organizasyon Şeması

        pau logo
        Üniversite hayatın rehberidir
        • Daire Başkanlıkları
        • Bilgi İşlem Daire Başkanlığı
        • İdari ve Mali İşler Daire Başkanlığı
        • Kütüphane ve Dokümantasyon Daire Başkanlığı
        • Öğrenci İşleri Daire Başkanlığı
        • Personel Daire Başkanlığı
        • Sağlık Kültür ve Spor Daire Başkanlığı
        • Strateji Geliştirme Daire Başkanlığı
        • Yapı İşleri ve Teknik Daire Başkanlığı
        • Müdürlükler
        • Basın ve Halkla İlişkiler Birimi
        • Döner Sermaye İşletmesi Müdürlüğü
        • Hukuk Müşavirliği
        • İç Denetim Birimi
        • Kamu Düzeni ve Güvenlik Hizmetleri Müdürlüğü
        • Özel Kalem Müdürlüğü
        • Yazı İşleri Müdürlüğü
        • Koordinatörlükler
        • Bilimsel Araştırma Projeleri Koordinatörlüğü
        • Bilimsel Dergiler Koordinatorlüğü
        • Doktora Sonrası Araştırma Programı Koordinatörlüğü
        • Engelli Öğrenci Birimi Koordinatörlüğü
        • Farabi Koordinatörlüğü
        • İş Sağlığı ve Güvenliği Koordinatörlüğü
        • Öğretim Üyesi Yetiştirme Programı Koordinatörlüğü
        • Sürdürülebilirlik Koordinatörlüğü
        • Uluslararası İlişkiler Koordinatörlüğü
        • YLSY Burs Programı Koordinatörlüğü
        • Yurt Dışı Öğrenci Koordinatörlüğü
        • Yayınlarımız
        • Akademik Dergilerimiz
        • PAÜ Haber
        • PAÜ Önce Sağlık Dergisi
        • Yayınlar & Bültenler
        • Website Sorumluları
        • © 2026 PAU
        • PAÜ Ana Sayfa
        • Pusula Bilgi Sistemi
        • Kişisel Verilerin Korunması Kanunu Aydınlatma Metni
        • Gizlilik ve Çerez Politikamız
        ×
        sonuç bulundu
        Pusula Bilgi Sistemi
        E-posta
        Sayılarla PAÜ
        Erişilebilir PAÜ
        Engelli Öğrenci Birimi Koordinatörlüğü
        Eğitim Bilgi Sistemi
        Yemek Listesi
        Prof. Dr. Fuat Sezgin Kütüphanesi
        Eduroam
        Akademik Takvim
        Proje Destek Ofisi
        Rehber
        • GENEL BİLGİLER
          • Merkez Tanıtımı
          • Misyon
          • Vizyon
          • İlke ve Değerler
        • KADROMUZ
          • Müdür
          • Müdür Yardımcıları
          • Yönetim Kurulu
        • FAALİYETLER
          • Projeler
          • Etkinlikler
        • KALİTE GÜVENCESİ
          • Kalite Güvencesi Politikası
          • Organizasyon Şeması
          • Görev Tanımları
          • İş Akış Süreçleri
          • Faaliyet Raporları
        • MEVZUAT
        • DÖKÜMANLAR
          • Yönetim Kurulu Kararları
          • PUKÖ
        • İLETİŞİM