Program Self-Evaluation Committee Members

  • Prof. Dr. Asiye İVRENDİ
  • Assoc. Prof. Dr. Atiye ADAK ÖZDEMİR
  • Assoc. Prof. Dr. Emel TOK
  • Dr. İzzet Baki KARAOĞLU

Organizational Structure

  1. The Head of Department, the Program Self-Evaluation Committee, and the Department Advisory Board take part in the evaluation process of educational programs.
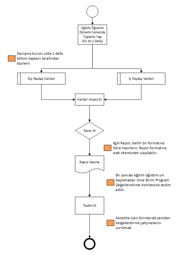
  2. The Program Self-Evaluation Committee convenes at least once at the end of each academic term, upon the call of the Head of Department.
  3. The Department Advisory Board convenes once a year upon the call of the Head of Department. The Board consists of sector representatives, employers, administrators, alumni, professional chamber representatives, student representatives, and academic staff. Members are renewed every four years (student representatives annually).

 

Duties of the Program Self-Evaluation Committee

The duties of the Program Self-Evaluation Committee, established to ensure the implementation of the Quality Assurance System in educational programs, are as follows:

  • To use designated methods and tools to evaluate the effectiveness of educational programs and to ensure continuous improvement.
  • To analyze feedback obtained from internal and external stakeholders regarding the functioning of the educational program and to establish an assessment and evaluation system.
  • To consider the opinions of the Department Advisory Board and conduct activities aimed at enhancing the effectiveness of educational programs.
  • To prepare the Self-Evaluation Report in accordance with the Pamukkale University Program Self-Evaluation Report Format and upload it to the management information system.
  • To prepare the Self-Evaluation Report for each academic year before the beginning of the following academic year and submit it to the Unit Program Evaluation Committee.
  • To carry out re-accreditation processes in accredited units.

 

 

Menu